The FIVE pups turn one year old today. They are amazingly healthy, strong dogs. They will be our Yearling Class for the 2015-16 Racing Season. All five are extremely energetic, yet smart enough to learn quickly.
Physically, they are an interesting blend of their parents: Chica and Clyde. With many of our SP K puppies, we can point out the mother and father easily by showing certain outstanding pup/parent characteristics. But with the FIVE pups, they have traits that are not obvious from either parent. For instance, where do the floppy ears come from? Of all of the Alaskan Husky pups we have raised, we would have thought that these FIVE would have pointy ears. Nope.
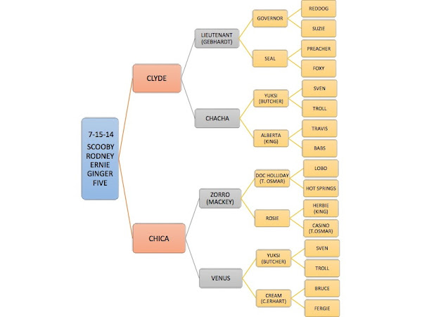
Both of Clyde’s parents, ChaCha and Lieutenant, have very husky pointy ears. So, we believe this trait comes from Chica’s pedigree. Even though Chica and most of her siblings have glamourous pointy husky ears, their mother, Venus, had floppy ears. Chica’s sister, Bonita, resembles Venus. Chica’s father, Zorro, had somewhat over turned ears as well.

L-R: The FIVE pups father Clyde; The FIVE pups mother Chica; Chica’s sister, Bonita

The FIVE pups lineage pedigree.
Earlier this week, the plan was to get great quality ‘Birthday Portraits’ of each dog. Even with a fantastic photographer behind the lens, we quickly learned that patience and many, many, many, many photographs were needed in order to get that one “perfect pose”.
We started with Rodney. He is by far the loudest pup and was vocally thrilled to be the first dog to model for us. As it turned out, Rodney was the most cooperative pup and gave us several profile shots as well as one fantastic face forward pose. Rodney has a large head with wide set ears but what really stands out are his forehead masking stripes. Gorgeous! Rodney has a solid build and long stout legs. He currently weighs 51 pounds.
Ernie was next. Not only is he is polite, but he also doesn’t have the same brute strength as his brothers. So he was the easiest to coach during his modeling session. He resembles his uncle, Outlaw. Ernie is smaller with a lot of quick energy. He is a light-boned racy dog and currently weighs 42 pounds.
Five was the third pup to model (Ginger made it known that she was not happy about that.) Five is BIG: big-boned, big-spirited and big-trouble. He was not easy to photograph or even handle. Tossing a dog biscuit to get his attention was a mistake as he dragged me across the gravel trail to retrieve it. He will be a powerful sled dog but he needs to learn some manners from some of the other ‘big boys’ at the kennel. He currently weighs 53 pounds.
Ginger couldn’t wait to get her photograph taken next. She is a floppy eared, reddish blonde girl. Ginger much preferred sitting down for her photo session than standing. (More of a Mona Lisa style portrait, I guess!) Ginger has no lack of self confidence and will tell every one of her brothers that she is the best pup of the litter. She is 100% healthy and very sweet. Ginger weighs 40 pounds.
Scooby was the last pup. He is extremely strong. After running around the field for several minutes he calmed enough for a 30 second photo shoot. Good thing he is an extremely photogenic dog because most of his portraits were simply perfect. Good boy! He is still his mother’s look-a-like but now weighs more than her at 50 pounds.




















these pups look great!! thanks for the update and pics!
They are gorgeous!
And thanks Kennel Mom for the genealogy chart!
Best,
Margaret
Happy Happy Happy Happy Happy BIRTHDAY to the SPK Five!!!
Happy Birthday, babies!! I can't believe they're a year old already!! Hope you get extra birthday treats today! You're looking good! Five, hopefully big Mac and the boys will teach you some manners so you don't run everyone else over! Maybe running next to daddy will put you in line a little bit. 🙂
Happy BDay Fabulous 5 Litter!! Wow, how you have grown! I will have to study all the tips Aliy gave for identification….who has floppy ears, who has pointy ears, who is big and who is light boned….I make it a game learning all the traits and "tells" to identifying SPK Sled Dogs from race pictures! They all look beautiful and healthy!! The genealogy lesson was awesome too!! I can't wait to see the 5 litter in some upcoming rosters as they enter their yearling training!
Good looking dogs!!! Happy Birthday FIVE pups. I'm looking forward to watching them develop into awesome racing dogs. Gotta love Ginger's confidence and spunk. Also, thanks for the lineage chart.
Chica's sister, Bonita
Five gorgeous yearlings.
Hook everybody up for a ride behind Five,
woohoo!
After several miles, he might settle down for your
Dogs page yearling shot. 🙂
Wow! Great looking dogs. The great future of SP Kennel!
Thanks for the genealogy lesson. Enjoyed it.
Get those yearlings in the show ring, I say.
Going to be a fun yearling class. Veterans will have their hands full. Can't wait for the stories.
Happy to see sweetie Bonita. Miss her.
Considering Mac, is it safe to say the larger size comes from somewhere on Chica's side?
My favorite is the giving/getting of kisses. To me, they are still puppies and there is just nothing better than a puppy kiss a day.
Awesome. These pups are special and each one is unique and a 'character' which IMHO is what it takes to make a champion–dogs, horses or any kind of critter including us two-footed ones! Hugs to Ginger, my special fave and a virtual dog biscuit from her doggie-God mother in New Mexico–who has one erect and one half-floppy ear BTW. I think that is her Border Collie and Aussie Shep heritage. Thanks SO MUCH for the update on the surefivers They are just so special to me. Can't wait to see how they develop and run. Two big guys there–wheel dogs, maybe?
What a difference in one year. I see you are getting some rain in your area. Whew!
And coming July 21, Happy Birthday to the FIRE litter, love to Chena,
–Margaret
Last year I sent you a comment that prayer warriors would be praying for
for the 5 surviving pups until they were a yr old. We had extra round the
clock prayers for Ginger. So happy they are so gorgeous & thriving so
well. We also prayed during the fires for protection for all the humans
& animals I guess you can blame us for all the rain too. I will continue
to pray always for the safety & continued success for you, Your amazing
Huskies, & everyone at S.P. Kennel. Praying the pretty lady with a big
heart & a bright light that shines wherever she goes will have many
unexpected blessings & surprises in the months to come.
Amen to all that. I'm just so happy for the surfivers doing sooo well! Thank God and all who joined in our prayers.
LORD have mercy!!! Thems is some fine lookin specimens!